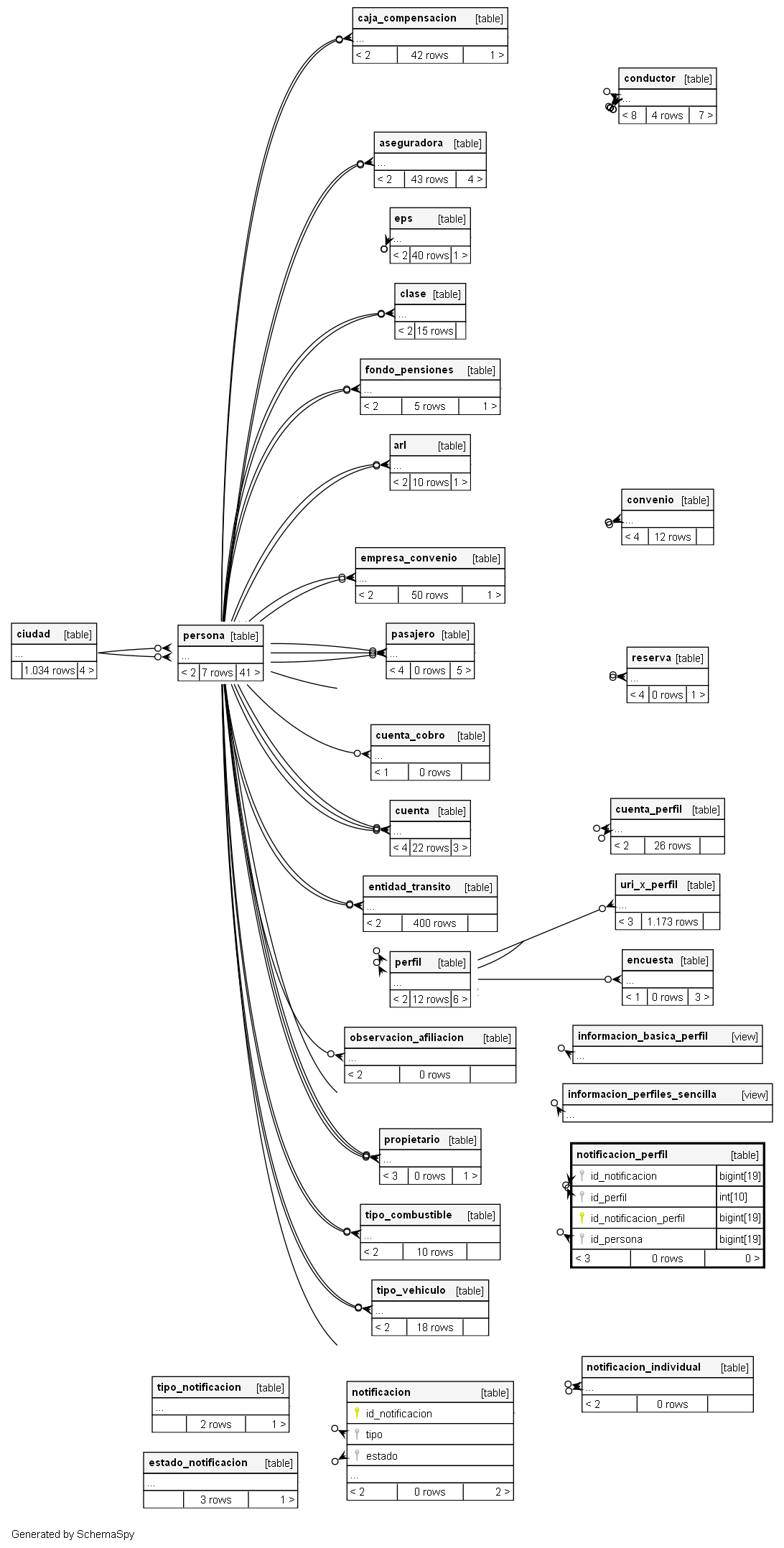
Columns
| Column | Type | Size | Nulls | Auto | Default | Children | Parents | Comments | |||
|---|---|---|---|---|---|---|---|---|---|---|---|
| id_notificacion | BIGINT | 19 | null |
|
|
||||||
| id_perfil | INT | 10 | null |
|
|
||||||
| id_notificacion_perfil | BIGINT | 19 | √ | null |
|
|
|||||
| id_persona | BIGINT | 19 | √ | null |
|
|
Indexes
| Constraint Name | Type | Sort | Column(s) |
|---|---|---|---|
| PRIMARY | Primary key | Asc | id_notificacion_perfil |
| id_notificacion | Performance | Asc | id_notificacion |
| id_perfil | Performance | Asc | id_perfil |
| id_persona | Performance | Asc | id_persona |



